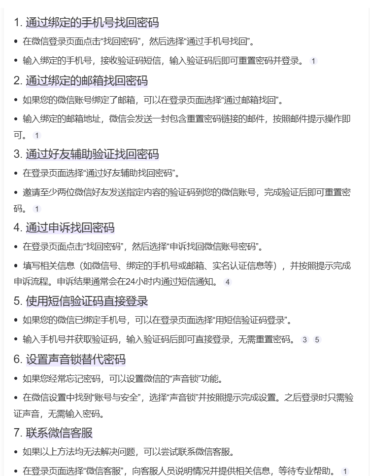
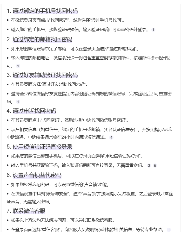
乐的文化知识库

17.常见问题



yejiancheng 2026年2月4日 16:20 收藏文档